Skip to content

PIM product guide

What is PIM

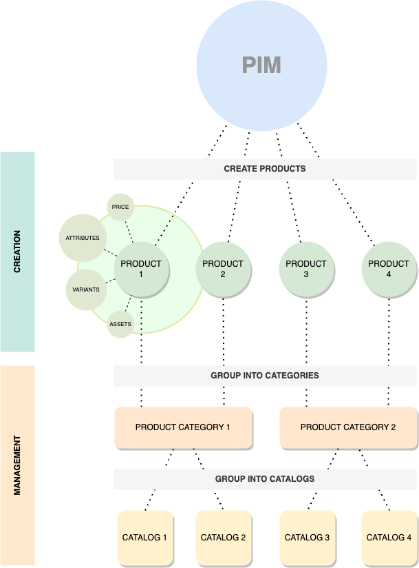
PIM is a Product Information Management module that lets you create, configure, and manage products, their specifications, assets, variants, and prices, but also group products into categories and catalogs.

Availability

PIM is available in all Ibexa DXP editions.

How does PIM work

Products in Ibexa DXP’s PIM have underlying content items enriched with product-specific information such as attributes, assets, prices, and others.

PIM lets you group products into categories and catalogs.

Catalogs are collections of products selected by using configurable filters. They're specific to each of your sites or storefronts and only contain the products in them that you wish to sell in their associated storefronts.

Catalogs contain a complete list of related products that can be displayed on a store site. You can have as many catalogs as required.

How does PIM work

Capabilities

Product specifications

Product specifications rely on product attributes. Available attributes are defined per product type.

Product attributes

Each product has its own, specific attributes. You can describe a product in technical terms, define its physical characteristics such as size, color, or shape, or functional characteristics (for example, for a laptop it could be the operating system, amount of memory, or available ports).

Product attributes can belong to one of existing types (for example, numbers, selection, or checkout), but you can also add custom attribute types. Attributes are used as criteria for filtering and searching for products. You can also configure selected product attributes to be used as a basis for variants.

Product attributes

For more information, see Product attributes and Work with product attributes

Product variants

One product can have multiple versions, for example, there can be a t-shirt in different colors. You can create variants of products, differing in some characteristics, based on product attributes.

Product variants

Product assets

Each product or product variant can have assets in a form of images. They can be assigned to the base product or per one or more of its variants. For easier management you can create collections - by using them you can group assets that correspond to specific values of attributes. Created collection is automatically assigned to the variant or variants that have these attribute values.

Products assets

Availability

Product availability defines whether a product is available in the catalog. For each product you can set availability per variant or per base product. When a product is available, it can have numerical stock defined, that you can set. The stock can also be set to infinite, for example, for digital, downloadable products. A product can only be ordered when it has either positive stock, or stock set to infinite.

Product categories

Product categories help you to organize your products within PIM and also create relationships between them. Each product can belong to multiple categories of, depending on user’s choice, different or similar character. Category can also be assigned to multiple products.

One of the reasons for applying product categories is assisting users in searching for products. Before you can assign categories to products, you need to enable product categories.

Product categories

Virtual and physical products

Product types in Ibexa DXP can be either virtual or physical:

  • Physical products are tangible items that require shipping (for example: books, clothing, electronics).
  • Virtual products are items that don't require physical delivery (for example: software licenses, e-books, online courses, digital downloads, additional warranty, tickets for an event).

This product type property can affect the checkout process. A cart of only virtual products skips the shipping step during checkout. To learn more about working with virtual products, see Virtual products in the User Documentation.

Currencies

Currencies are used when calculating product price. In the system you can find a list of available currencies, but you can also create custom ones by providing its code.

Regions

Each product or product type can have different regional pricing and regional VAT rate. You can configure regions in YAML configuration.

VAT

For each product you can configure VAT rate. You can set it globally (per SiteAccess) or individually for each product type and product. To set up different VAT rates for different regions (countries),you need to first configure them in YAML configuration.

Base price

For each product or product variant you can set a base price. If you use more than one currency, in the product’s page you can see base price per currency.

Custom price

You can set up different prices depending on customer group or currency. Each customer group can have a default price discount that applies to all products. For example, you can offer a 10% discount for all products in the catalog to users who belong to the Resellers customer group. You can also set different prices for specific products or product variants for different customer groups.

You can extend these capabilities even further by using Discounts that are available for Ibexa Commerce.

Product completeness

Created product has its own list of the tasks required for product configuration: attributes, assets, content, prices, availability, and more. You can check how complete the configuration is in the product’s view.

When you create or edit a product, under the product name, you can see visual indication of what part of product information (tasks) you have completed, and what part is still missing.

Product completeness doesn't impact product availability or visibility on the storefront. It is intended to help you ensure that product data is properly populated. As long as your product meets basic requirements, it can be published and made available for purchase regardless of its completeness score.

Catalogs

With catalogs you can create product lists for special purposes, for example, for B2B and B2C uses, for retailers and distributors, or for different regions. Catalogs contain a sub-set of products from the system.

You can copy existing catalogs, for example, to create a variant version of an offer with slightly differing filters. You can then modify the copied catalog and save the updated version.

Catalog filters and custom filter

When you create a new catalog, all products are included in it by default. To have a better overview for a specific group of products, you can filter the list by:

  • price (Solr or Elasticsearch only)
  • product attributes
  • product type
  • product code
  • availability
  • product category
  • the date when the product was created

Catalog filters let you narrow down the products from the PIM that are available in the given catalog. Besides, the built-in catalog filters, you can also create custom ones.

Remote PIM support

In Ibexa DXP, products are created and maintained by using the REST API or the back office, and their data is stored in a local database. However, in your project or organization, you might have an existing product database, or be specifically concerned about product information security. To address such needs, Ibexa DXP provides a foundation for remote PIM support. You can build upon it to connect to a remote PIM or ERP system, pull product data and present it on your website.

Remote PIM

Remote PIM support is available in all Ibexa DXP editions as of version v4.6.0. An example implementation is delivered as an optional package that you can install and customize to fulfill your requirements.

Capabilities

With remote PIM support, you can take advantage of the following capabilities:

Purchasing

Remote PIM support ensures that integration with Commerce features mirrors the efficiency of the local PIM, even with quick orders. This versatility allows for a consistent and user-friendly workflow regardless of the product's origin.

Pricing, stock and availability

A product can only be ordered when it has defined availability, stock and pricing information.

By default, such information is held in the Ibexa DXP's local database. In your specific scenario, you can implement the support for availability and pricing information coming from an external source as well, by using a price/availability matching strategy that is an extension point exposed in the Product catalog module.

Filtering

Filtering and pagination function the same as with the local PIM, relying on product attributes for effective organization of product data. However, criteria and Sort Clauses within local PIM correspond with Ibexa DXP's content model. Depending on your source of product information, you might need to adjust the implementation to be compatible with your data format. For reference, you could review the CriterionVisitor.php file that is part of Remote PIM example package.

Catalogs

Catalogs can be created just like with the local PIM, but the criteria are limited to type, availability, and attributes.

Limitations

The default implementation, which serves as a basis for the example remote PIM package, has some limitations: certain functionalities either don't operate or operate within defined constraints. Therefore, if your specific requirements aren't met, you may need to extend Ibexa DXP.

Editing product types, products and product attributes

Editing product type, product and product attribute information stored in the remote PIM is impossible due to their read-only status. This means that, functionally speaking, communication with PIM is uni-directional, and information is pulled from a remote source but cannot be updated.

Content-model-based features

The following features rely on Ibexa DXP's content model capabilities, which aren't supported by the default implementation of remote PIM support. Therefore, if your specific requirements aren't met, you must extend the application by using extension points exposed in the product catalog module.

  • Assets
  • Product variants
  • Product categories
  • Taxonomy
  • URL aliases

Enabling Remote PIM impacts a number of application views and blocks, such as Product view, Product list, Catalog, and Product Collection. They're simplified, for example, they don't include thumbnails and other assets, or refer to URL aliases. You can customize them by extending the default implementation.

Limited HTTP Caching

In the context of remote PIM, it's impossible to use content-aware HTTP caching with ibexa_http_cache_tag_relation_ids.

How to get started

To start working with the products, you need to enable purchasing from the catalog. For this, the following configuration is required:

  • at least one region and one currency added in the shop,
  • VAT rates set for the product type,
  • at least one price added for the product,
  • availability of the product set with positive or infinitive stock.

Next, follow steps from product management in User Documentation.

Benefits

Product technical and marketing information

Products added in the shop have both technical and marketing information. You can see all the attributes, specification and variants in a very detailed way, which helps you to manage and present all the products in the technical way. In addition, each product and its variants may have assets in the form of images and a description. Products have underlying content items, which means you can customize the content structure to contain all the marketing information about the product that you need.

Detailed specification with multiple attribute types

Product attributes help you to create products with detailed, complicated specification. Thanks to this, you can create product variants based on multiple product attributes that include different information about a product. Additionally, product attributes are collected in groups so they're easier to manage.

Multiple attribute types

Multiple-level variants

Product variants enable you to have multiple versions of one product, differing in some characteristics. Each product can have more than one variant on one or more levels. It makes it possible to have multiple-level variants of the products complicated in terms of specifications, such as laptops.

Multiple-level variants

Extensible availability

By default, you can configure products with specific number in stock, or with infinite availability. You can also extend the availability mechanism to cover other use cases, such as pre-orders.

Regional pricing including regional VAT rates

Each product type can have different regional pricing and regional VAT rate. What is more, you can configure VAT rate globally or set it individually. Thanks to this, the management of the products that can be sold to various markets is easier and more intuitive.

Regional pricing

Customer group-based pricing

You can set up different prices depending on customer group - it means that you can have a default price discount for different customer groups that applies to all the products or specific products or product variants.

Customer group-based pricing

Product taxonomy

The taxonomy mechanism enables creating tags or categories with a tree structure and assign them to a content item, for example, Products. Thanks to this mechanism product categories can be organized into a Category tree to make it easy for the users to browse and to deliver content appropriate for them.

Grouping products into catalogs

You can group all the products into smaller catalogs. They contain subsets of the whole product list and you can use them to build special catalogs, for example, for retailers and distributors, or for different regions.

Grouping products into catalogs

General and variant-specific assets

Products and product variants can have their image assets. You can set up general assets — it means that the product has an asset visible in the main product view. Additionally, you can assign assets to product variants and place them in a collection.

General and variant-specific assets